虚拟电厂需求背景

核心驱动因素
政策导向:国家 “双碳" 目标(2030 碳达峰、2060 碳中和),《加快构建新型电力系统行动方案(2024—2027 年)》等政策明确支持虚拟电厂建设;山西、深圳、海南、成都等多地出台专项政策。
能源变革需求:传统能源短缺,需提升能源自主性;推动工业转型,降低用能成本;缓解气候变化,增强出口产品竞争力。

电力系统挑战:新型电力系统面临 “双高"(高比例可再生能源接入、高比例电力电子设备应用)与 “双随机"(发电 / 用电侧随机性),存在安全运行、清洁消纳、机制变革三大核心挑战。
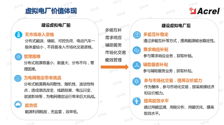
虚拟电厂核心价值

虚拟电厂建设路径

平台体系核心特点
服务对象多元:涵盖政府监管部门、电网企业、聚合商、电力用户,功能差异化配置。
交易品种丰富:支持需求响应、辅助服务市场、现货市场等,拓展获利渠道。
聚合调控能力:整合分布式发电、储能、柔性负荷等资源,通过多时间尺度优化算法实现精准调度。

核心支撑平台
AcrelEMS3.0 智慧能源管理平台:集成 IoT、大数据、云计算、AI 技术,监测微网运行状态,优化能源消纳,提升经济与安全运营水平。

聚合资源类型及解决方案
虚拟电厂平台方案
总体架构

以 “分布式资源 + 能源监控 / 控制 / 互动 / 终端 + 聚合协调" 为核心,实现数据上传、需求传导、策略下达、执行反馈的闭环,对接电网调度、电力交易平台等外部系统,服务楼宇、工业园区、负荷聚合商等用户。
核心功能模块

聚合资源监控:多源异构数据接入、大数据汇聚、全景驾驶舱监视、分层分区聚合。

聚合建模与分析:响应能力评估、目标分解、多维预测(负荷、光伏功率、天气)、响应结果分析。

市场交易相关:信息披露(需求响应、辅助服务等信息)、邀约申报、市场出清信息发布。

响应管控与结算:基线测算、执行曲线监测、偏差预警、响应评估评分、收益分成结算、账单管理。
上一篇:没有了
上海嘉定区育绿路253号
guoyangfan980325@163.com
扫一扫,加微信
版权所有 © 2025安科瑞电气股份有限公司(www.acrel-cp.cn)
备案号:沪ICP备05031232号-66
技术支持:化工仪器网 管理登陆 Sitemap.xml
电瓶车充电桩、电动汽车充电桩禁止非法改装!